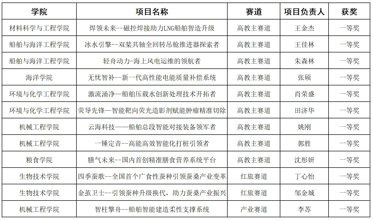
7月9日至10日,江苏大学生创新大赛(2025)在南通大学举行。我校学子经过层层角逐,获省赛一等奖12项,一等奖获奖总数位列全省第四。

7月8日,校党委书记杨建新教授,校党委常委、副校长任南教授给参加江苏省大学生创新大赛的师生们送来出征寄语。

杨建新对我校学子在中国国际大学生创新大赛上取得的成绩表达了高度的肯定。在这项赛事中,我校始终秉持 “敢为人先、追求卓越” 的精神,累计斩获12金18银24铜的优异成绩。这些沉甸甸的荣誉,不仅是参赛同学个人智慧与汗水的结晶,更是我校 “创新引领、实践育人” 办学理念的生动写照,充分彰显了科大学子 “笃学、明德、经世、致用” 的风采与担当。其次,此次省赛是通往国赛的关键一站。希望同学们在备赛与参赛过程中,务必把身体健康放在首位,合理安排作息时间,以饱满的精神面貌迎接挑战。比赛中,保持战略定力、发挥专业优势、发扬团队精神、勇于突破创新,用自信从容的姿态展现科大学子风采。最后,期待着同学们载誉归来的喜讯!
任南对即将出征的同学们说道:赛场如人生,胜负乃常事,但求竭尽全力,不留遗憾。希望你们在备赛中劳逸结合,保持健康体魄;在比赛中沉着冷静,发挥专业水平;在团队中相互支持,凝聚创新力量。翘首以盼同学们载誉而归的捷报!

(撰稿:徐海玲 初审:程鹏 二审:丁红 终审:周春燕 编辑:程鹏)



