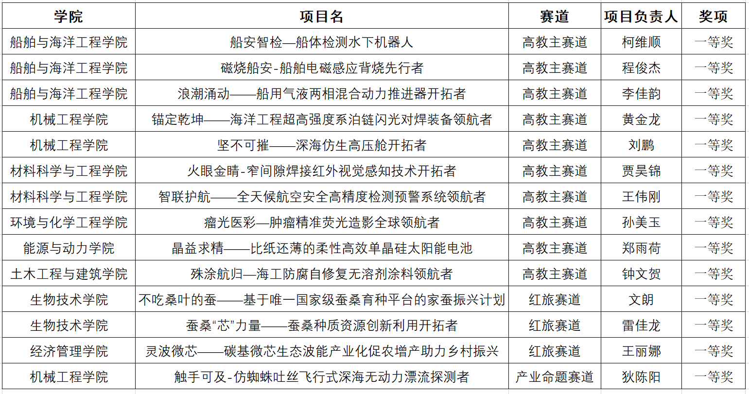
7月25日至26日,江苏省大学生创新大赛(2024)在南京理工大学隆重举行。经过层层选拔和激烈角逐,我校学子勇夺14项省赛一等奖,总数并列全省第二,同时,我校还获得优秀组织奖的殊荣。



7月23日,党委常委、副校长任南教授为参加江苏省大学生创新大赛(2024)的师生们送上了出征寄语。任校长对从省赛复赛中脱颖而出并入围省赛决赛的16支团队表示热烈的祝贺,同时希望参赛团队在省赛决赛的路演中保持自信,刚毅面对各种压力的洗礼,在这个双创舞台上展现出科大学子的风采。
据悉,今年共有来自全省150所高校(包括75所本科高校和75所高职院校)的7.59万支团队、32.21万人次报名参赛。各高校通过校级初赛共推荐了1615个项目进入省级复赛网评,并通过层层选拔,最终有376个项目入围决赛,进行路演答辩。
为备战本届大赛,我校自2024年3月起启动了项目培育和遴选。针对项目选题、申报材料、项目路演以及项目答辩等环节,学校有针对性地邀请专家进行辅导和打磨,全方位提升参赛作品的质量和团队的综合素质。
(撰稿:徐海玲 初审:罗文 二审:夏志平 终审:张强 编辑:罗文)

