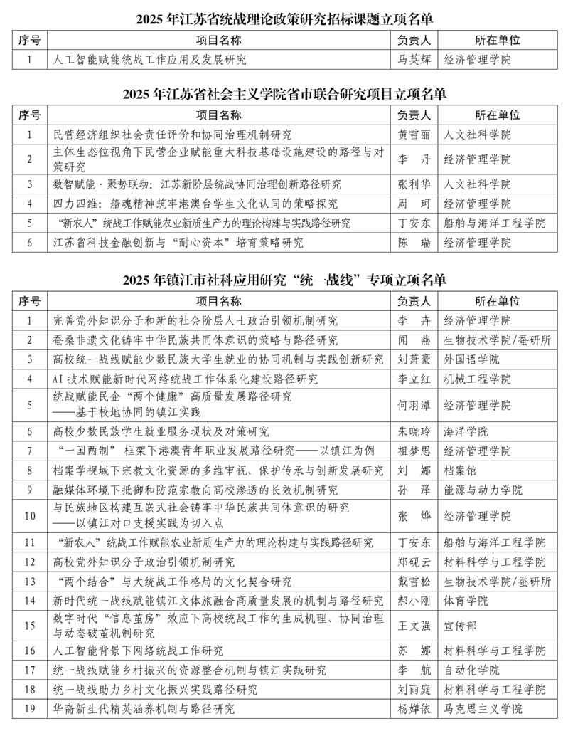
日前,随着2025年度江苏省委统战部(单独名义)招标课题、江苏省社会主义学院省市联合研究项目、镇江市社科应用研究“统一战线”专项课题立项名单等陆续公布,我校本年度获批的统战理论研究课题数量和质量均创下历史最好成绩。
2025年度江苏省委统战部(单独名义)招标课题共立项13项,我校获批1项(每个课题类型立项数仅有1项),经管学院马英辉博士申报的《人工智能赋能统战工作应用及发展研究》从29个同类型申报项目中脱颖而出,成为唯一获批项目;省社会主义学院省市联合研究项目共立项25项,我校获批6项(全省高校第一);镇江市社科应用研究“统一战线”专项课题共立项39项,我校获批19项(全市第一)。
今年以来,党委统战部联合有关学院,统筹协调校内相关研究力量和资源,开展积极动员、精心组织、针对性指导、过程跟踪等工作,有效提升各类项目的申报数量和申报质量。下一步将强化部门联动,结合统战工作最新趋向认真凝练研究方向,认真开展统战理论研究课题实施,切实提升我校统战理论研究水平,大力推进我校统战理论研究工作提质增效。

(撰稿:程荣晖 初审:程鹏 二审:丁红 终审:周春燕 编辑:程鹏)

