raybey雷竞技 苏州理工学院
首页
学校概况
校区简介
现任领导
意识形态
校园风光
雷竞技app下载链接
教学科研部门
基层党组织
教学管理
科港青年
学生在线
招生就业
科学研究
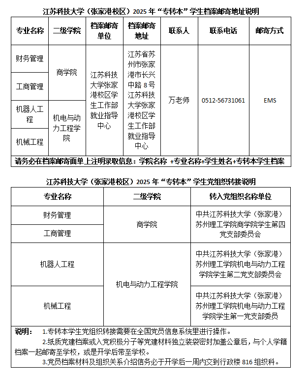
raybey雷竞技 (张家港校区)2025年“专转本”学生档案邮寄地址说明
作者:
部门审稿人:
2025/05/21 09:31
版权所有 2020 raybey雷竞技 苏州理工学院
苏ICP备05063164号
地址:江苏省张家港市长兴中路8号 邮编:215600
map